前回でLTSpiceで真空管アンプのシミュレーションをする方法を書いたけど、今回は、実際のギターアンプの回路で、エレキギターの音をシミュレーションした結果を載せておく。あんまり時間ないんで、解説は後にして、取りあえず結果だけね。
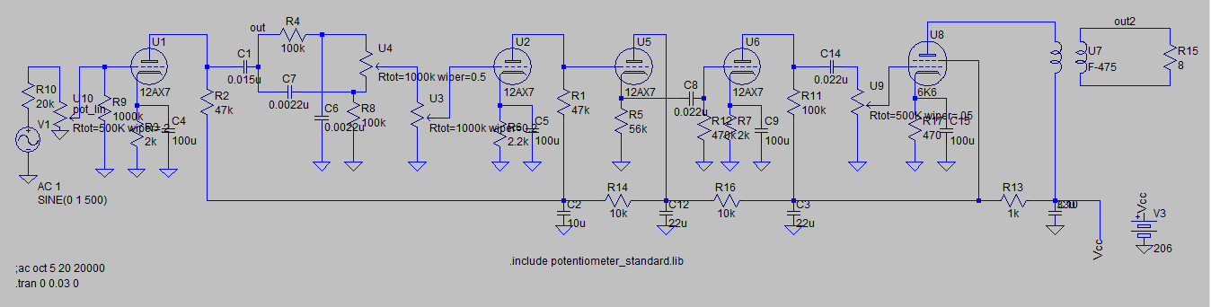
まず、回路はこれ。これは、今現在、自分のところで試作して鳴っているミニ真空管アンプの回路をそのままSpiceに入力したもの。
エレキギターの音を録って、WAVファイルにして、それをシミュレーションの入力にして、それで、シミュレーションの出力をやはりWAVファイルに吐き出すようにすることで、音が出せるのである。面白いよね。以下に、簡単に手順を書いておく。
- Voltage部品のAttribute editorでValueにwavefile=gtest.wavを入力。Attribute editorは部品上でcntrl+右クリックすると出る。これでwav入力ができる。
- Spice directiveに.wave output.wav 16 44.1k V(out)と書く。これで出力がwavファイルで書き出される
- Stop timeに入力wavファイルの長さを秒で、Max timestepに(1/サンプリング周波数)の数値を入れる(0.02mと入れた。これは0.02mS=20nS)
- Edit Simulation CmdでTransientを走らせる
- シミュレーションはけっこう時間がかかる。10秒の音源で5分以上。いろんな条件でこれは変わるらしく、10秒やるのに1時間以上かかったこともある。
それでは、以下に、入力音源と出力音源を載せておく。使ったギターは74年のムスタング。フロントピックアップのみで、ボリューム、トーン共に最大である。
Input guitar 1 —-> Output Clean, Vol:0.2, Tone:0.0, Gain:0.1, Master:0.05
Volは入力直に入れてあって、ギターの入力レベルを調整する。これは実際の入力の実態と合わせておらず、これを合わせないと、歪み方の査定は実際にはできない。今回は適当にしてある。トーンは、0がトレブル側、1.0がベース側である。この音は、トレブル最大で、Gainを絞って歪なしのクリーントーンである。入力の音にけっこう近いクリーンだが、低音弦などはきれいに抑えられていて、まあまあの音。
Input guitar 2 —-> Output Distortion, Vol:0.2, Tone:0.5, Gain:0.5, Master:0.03
Gainを半分まで上げて歪ませたもの。ただし、ここで使ったPotは全部B型なので、本当はA型で登録しないと0.5の位置は実態に合わない。トーンは中間の0.5なので、このトーン回路では、ほぼフラットな特性。あんまりきれいな歪じゃないけど、シミュレーションでやっているのは、いわば、アンプのヘッドフォン端子にヘッドフォンつないで聞いている状態なんで、高音側のギスギスがけっこう聞こえる。スピーカーから出すと、このギスギスのかなりは消えてゆくので、こんなもんであろう。
Input guitar 3 —-> Output WomanTone, Vol:1.0, Tone:1.0, Gain:1.0, Master:0.02
いわゆるウーマントーン。VolumeとGainを1.0の最大にし、Masterで絞っている。トーンは1.0でベース側に回し切り。この音は、実際に弾いた音とかなりそっくりで、なかなか感動。
以上である。一点言えるのが、今回使った出力トランスが実態と合っていないので、その部分は本来は実際のOPTを計測してSpiceモデリングしないといけない。今回は、Ayumiさんのデータの中のF-475というモデルを使わせてもらった。5kΩ:8Ωのトランスで、一次側のインダクタンスが21.5Hと書いてあり、けっこう大きいので、オーディオ用の高級めのOPTのモデルだと思う。
今回のシミュレーションのデータ一式をZIPで固めて以下に置いたので、ヒマな方はやってみてください。まずLTSpiceをインストールした後、Miniamp.ascっていうファイルをダブルクリックすれば回路図が開く。そのままの状態で、Simulate~Runするととりあえず波形シミュレーションが見られる。回路図上で、見たいところにカーソルをかざして、プローブのアイコンが出たら左クリックすれば、波形が見られる。
