
火入れと音出し
さあ、配線が終わったら、一刻も早く電源を入れて(火入れ、などと言う)音を出してみたいと思うのは誰でも一緒だろう。しかし、ちょっと待った、火入れする前に配線を再度チェックしておこう。スイッチを入れた途端、煙が出たり、火花が飛んだりしたときのショックは経験しないと分からない。おまけに高価な真空管やトランスが一瞬で壊れてしまったりすると泣けてくる(まあ、そうやって大人になって行くのだが)
もっとも前述のように、段階を追って配線チェックをしながら順に火入れするプロセスを経ていれば、それほど不安なことはない。実は、配線が終わったら火入れの楽しみは翌日に取っておいた方が安全だったりする。配線が終わったときというのはなぜか深夜になっていることが多く(笑)、その時点では疲労と思い込みが激しく「面倒くせーから配線チェックはこんなもんでいいか、ま、大丈夫だろ」という気持ちになっているものだ。
まあとにかく、チェックが済んだら、真空管を刺して、入力にエレキギターをつなぎ、出力を別のアンプにつなぐ。今回はライン出力端子がついているから問題ないが、スピーカー出力しか無いアンプの場合は、なんでもいいからスピーカーはつないでおこう。スピーカーをつながずに電源スイッチを入れると運が悪いとパワー管を壊してしまうことがある。それから、まあ、これはギターアンプだからそういうことはないかもしれないが、もし高価なオーディオスピーカーを持っているとして、それを最初からつなぐのは絶対止めた方がいい。こんなショボイギターアンプ(音はいいが)で高級オーディオスピーカーを壊したときのショックは果てしない。
さて、では、コンセントを入れ、おもむろに電源スイッチを入れる。まずは、注意深く観察しよう。バシッと火花が飛んで、パイロットランプが消え、ヒューズが飛んだりしないか、焦げ臭いにおいはしていないか、煙が立ち上ったりしていないか、真空管の中のヒーター以外の金属板が赤熱していないか、妙な音を立ててはいないか、などなど異常が無いかどうか注意する。もし、異常があった場合、即電源プラグを抜いて、配線チェックである。
特に異常が無ければ、そうこうして十数秒たつと、真空管のヒーターが橙色に光り始める。その間に、いくばくかの音や臭いはある。スイッチを入れた直後は、「ブィーーン」という音がトランスから聞こえたりする。あと、真空管のヒーターが加熱し始めるにしたがって「パキッ、パキッ」という音が真空管から聞こえたりする。あと、各部品に電流が流れ、熱を持ち、新しい部品特有の臭いが複合して臭ってきたりもする。また、真空管の管面の一部が青く光ることもある。これらは異常ではない。30秒ほどたって様子がそこそこ安定していれば、取りあえずはOKだ。
それでは、ボリュームを上げて弾いてみよう。いかがだろう。感じとしては、1MΩの方のボリュームがGAINで、最後の10kΩのボリュームがMASTERである。GAINを半分ぐらいで弾くとチョイクランチで、GAINをフルにすればかなりのディストーションがかかるはずだ。この歪みはいわゆるパワー管の歪みで、なかなかいい感じである。もっとも、このときはプリ管でも歪んでおりパワー管とダブルになっているのであるが、さすがな音がするであろう。
以下に、音源を載せておこう。自分が弾いた感じでは、SGのハムバッカーのリアでディストーションさせた音が一番気に入った。下記の一つ目の音である。とても輪郭がはっきりしたファズっぽい音で、押し出しも強い。逆に、ストラトのシングルコイルではピークが弱めで、コンプレスされたブラウンな印象である。下記の二つ目がその音だが、ちょっとだけクランチさせるぐらいで弾くと、かなりブルースっぽい、いい感じで鳴るようである。
・SG リアピックアップ GAINは7 → オーバードライブ
・ストラト フロントピックアップ GAINが5 → クランチ気味
電圧チェック
さて、しばらくは思う存分弾いてみたところで、ちょっと正気に戻って、技術的なところをチェックしてみよう。まずは、簡単なところで、各部の電圧をチェックしてみよう。テスターをDCレンジにして、テスターのマイナス(黒)プローブをシャーシーとわに口クリップか何かで接続しておき、プラス(赤)のプローブで各部に触れて電圧を読み取る。
このとき、感電しないように注意するのは当然だが、間違ってもプローブでとなりの端子に触ってショートなどの事故を起こさないように注意すること。下手をすると一瞬で部品を壊してしまうこともありえる。自信がないときは、スイッチを切った状態で、わに口クリップであらかじめつないでおき、それで、スイッチを入れて読み取る。スイッチを切らないまでも、プローブ直接よりクリップではさんで測定した方が安全である。なぜなら、一番よくある事故は、プローブを当てた状態で目を離してテスターの表示を読み取るので、そのときつい手元が滑ってしまう、というケースだからだ。
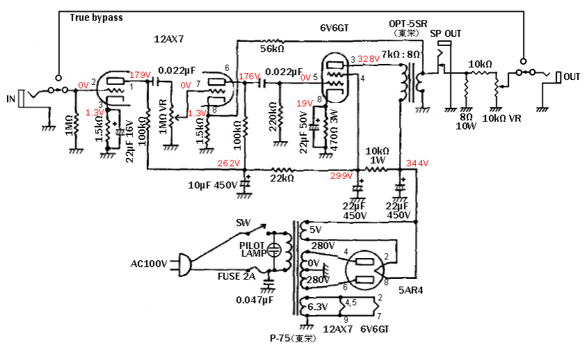
さて、次の図は私が作ったものの実測値である。これと較べて、プラスマイナス1〜2割ぐらいの範囲に収まっていれば正常動作である。あまりに食い違っているとき(例えば電圧が半分しか出ていない、とか)は、どこかが異常である。
![]() |
| 各部の電圧 |
このギターアンプは無調整なので、実体配線図どおりに作っていれば、ほぼ必ずちゃんと鳴るはずある。真空管も含めて新品の部品を使っていれば、昨今の工業製品の信頼性の高さから言っても初期不良はほとんどないと思う。それでも、ちゃんと鳴らない、という場合、考えられる原因は次のようなものになる。
@配線間違い、配線忘れ
上記2つは、実体配線図あるいは回路図と配線を一つ一つ照合して、赤鉛筆かなにかで配線図に印をつけて行けば確実に見つかる。
A部品の取り付け間違い
特に多いのがカラーコードの読み間違いによる抵抗のつけ間違いである。その他、電解コンデンサーの極性、真空管のピン番号間違い、トランスの端子のつなぎ間違い、などがある。
Bハンダ付け不良
これは、まず目視で怪しそうなのを探す。場合によって、リード線を引っ張ってみてグスグスになっていないかもチェックする。怪しかったら、ハンダ吸い取り線でハンダを除去して、もう一度落ち着いて新たにハンダを付け直そう。
Cシャーシーなどへの接触事故
目視で確認する。また、ハンダ屑や、シャーシー加工のときのアルミ屑が引っかかっているときもある。
D部品の不良
上記の項目がすべてOKで、それでもダメなときは、これを疑う。ただ、これは外してみないと分からないのがほとんどなのでけっこう厄介である。
以上は、最後の項目を除いて目視で分かるものなので、丁寧に、ひたすら見て行くことで解決するはずである。それでは、次に、症状別にいくらか細かく説明することにしよう。一言で「ちゃんと鳴らない」と言っても、いろいろなレベルがあり、ここでは、ほぼ重症な順に症状をあげてチェックのポイントを説明して行くことにする。
・ヒューズが切れる
パイロットランプが点かないので分かる。管ヒューズは取り出して目視確認すれば切れているかどうか分かる。
このときは、ACプラグを差さずに、新しいヒューズを入れて、スイッチを入れ、ACプラグの両端子の間の抵抗をテスターで測る。5Ωぐらいのオーダーなら正常で、1Ω以下などになっていたら、トランスの1次側までの部分が異常である。配線間違い、ショートなどを調べる。
これが大丈夫だったら、やはり電源を切った状態で、電源部の直後の22μF450Vの電解コンデンサーの両端の抵抗を測る。電解コンデンサーなどの部品のせいで表示は安定しないが、ショートしているかいないかを確認する。抵抗の指示が1Ω以下などになっていたら、どこかでショートしているのでチェックする。
これも大丈夫だった場合、電解コンデンサーの極性をチェックし、さらに全体を通してチェックする。
・煙が出る、焦げ臭い
この事態の場合、たいていが、スイッチを入れたとたんに、なんか焦げ臭く、そしてすぐに煙が上がり始める、という感じで、かなりあわてるほど展開が速いのが普通である。すぐにACプラグが抜けるようにして電源を入れるのも重要だ。どの部品が焼けたのかは分かる場合もあるし、分からない場合もある(電源を抜かずに焼き込めば分かるが、止めよう 笑)。抵抗の場合、表面が黒く焦げていることが多いので分かる。しかし、これがトランスだったりすると内部なので、まず分からない。ということで、上記@と同じように、順々にチェックして行くほかないだろう。
・音が出ない、音が異常に小さい
まず、電源を入れて、真空管のヒーターが点灯しているか見る。点灯していなければ、ヒーター回りの配線をチェックする。
ヒーターも点灯しているのに音が出ない場合、まず、当たり前だが、エレキギターが入力に、出力がアンプにちゃんと接続されいるかチェックする。入出力ジャックの接触不良なども疑って、グリグリ動かしてみる。また、ボリュームもまんべんなく回してチェックする。