
ここではアンプの特性の測定方法を解説するのだが、ギターアンプの場合、はっきり言って必要なのはパワーのみで、それ以外はほとんど不要である。ギターアンプでパワー以外の特性など見たことがない。ということだが、ここではオーディオアンプを作る人のことも考えて、主にオーディオアンプでよく測定される特性の測り方を解説しておこう。
必要な機材
測定というのは実際は厳密にやるにはけっこう難しいものなのだが、ここでは簡易的な方法だけを紹介する。アンプの測定に最低限必要な機材は、低周波発振器と、テスターと、ダミー抵抗(ダミーロードともいう)である。
まず、低周波発振器だが、単体で売っている低周波発振器には廉価版というのもあまり無く、数万円以上もする。まず普通の人は測定だけのために高価な機械は買いたくないだろうし、自分も持ってない。こんなときは、スマホやパソコンのアプリを探すと低周波発振器(サイン波の発振器)があるので、探してインストールすればスマホやPCの出力を低周波発振器がわりとして使える。ちなみに僕は、PCでWaveGene(http://efu.jp.net/soft/wg/wg.html)というフリーソフトを使わせてもらっている。
ところで、スマホやPCの出力はオーディオ出力しかないので、基本、可聴周波数の20Hzから20kHzまでしか出ない。20Hzより低い周波数や、20kHzより高い周波数になるとそもそも出ないので特性を調べることはできない。聞こえない音なんか関係ないじゃん、と思うかもしれないが、現代型ハイエンドオーディオアンプでは何かとうるさく、聞こえない周波数の特性もよく問題になるのである。もちろんギターアンプの人には何の関係もないことであるが。
あと、スマホやPCの出力自体が20Hz近くの低音、20kHz付近の高音ではきちんと信号が出ていないことも考えられるので、このやり方では、超低音と超高音はあまり信用できないことも押さえておいた方がいい。
次にテスターである。テスターはAC電圧が測れればよいが、測定できる周波数レンジに気を付けないといけない。安物のデジタルテスターの中にはAC電圧測定のレンジが、例えば40〜400Hzなどというのがあり、これでは周波数特性をフルレンジ(可聴周波数の20Hzから20kHz)で測定することはできない。自分の持っているテスターの仕様を調べて確認しておこう。
ダミーロードは、出力ワット数に余裕のある8Ωの抵抗を使う(出力4Ωのアンプならもちろん4Ω)。ギターアンプだと60Wや場合によっては100Wというのもあるので、真面目に100Wの抵抗を探そうとすると大変なことになるが、まあ、自分が測るパワーを考えて用意しよう。測定は基本は短時間なので、若干、抵抗の定格パワーを超えても、超熱くなるが、まあ、大丈夫である。僕は20Wのセメント抵抗でやっている(とはいえ30W以上のアンプを作ったことがないのだが)
以上三つのほかに、理想的にはオシロスコープ(シンクロスコープとほぼ同じ意味)があると完璧である。波形から電圧を直読できるし、何より波形が見えるので信号が歪んでいる様子もすぐわかるし、特に、超高域で発振しているときなどもオシロスコープなら一発で分かる。ただ、オシロスコープは単体で買うと最低でも5万円以上はして高価なのが困りものだ。自分は韓国製のブラウン管タイプの3万円ていどの安物を使っているが、それでも十分で、非常に役に立っている。最近だと、たぶん、液晶のハンディータイプのデジタルオシロの安いのがあるかもしれない。あと、PCのマイク入力端子を使って、ソフトでシンクロスコープというものもあるので、興味があれば探してみるといい。
(例えばコレ: http://www.vector.co.jp/soft/win95/art/se376225.html)
それでは、以下に項目別に測定法の紹介をしよう。
![]() |
パワーの測定 |
E 2
P (W) = -------
8(Ω)
たとえば10V出ていたら、12.5Wということになる。うるさくても平気、という人だったらダミー抵抗ではなくスピーカーをつないだ状態で測ってもいい。
あと、ギターアンプの場合は、もうちょっと荒業もある。エレキギターをつないで、テスターをつないで(ダミーでもスピーカーでもいい)、その状態でボリュームをフルテンにして、エレキをギャギャギャギャとかき鳴らしてテスターの読みを直読するのである。
以上がギターアンプの場合だが、オーディオアンプはこんな大雑把ではふつう、ダメである。アンプの特性に、信号がどれぐらい歪んでいるかを示す歪率(0%が無歪みで、数値が大きくなるほど歪みが大きい)というのがあって、それが、例えば10%とか5%とかのときの出力を持ってオーディオアンプの最大出力とすることが多い。この場合、歪率が測定できないといけないわけだが、歪率の測定には歪率計という特殊な測定器が必要で、非常に高価で普通の人はまず持っていないし、マニア以外買う必要もない。というわけで、次の、入出力特性からラフに最大出力を読み取る方法になると思う。
![]() |
入出力特性・周波数特性の測定 |
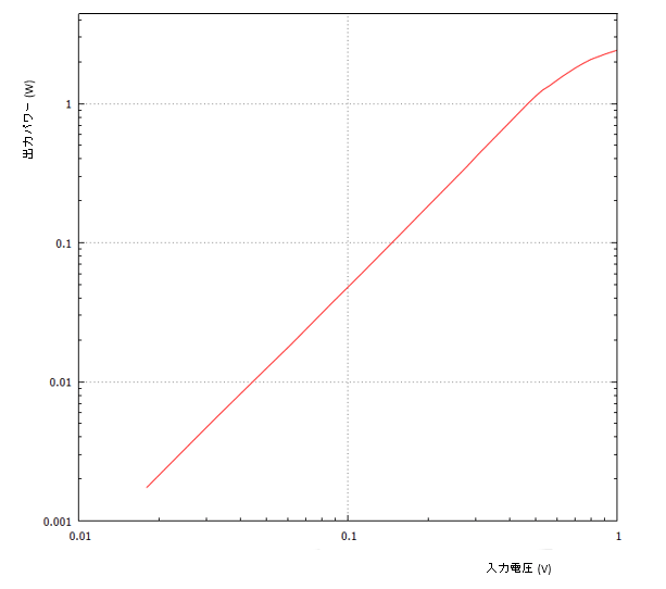
下の表は、僕の作ったとあるオーディオアンプ(ココで紹介してるやつ;https://goo.gl/aJZkgN)を測定して得られた測定値である。この値を両対数のグラフ用紙にプロットしたのがその下の図で、これが入出力特性である。もうちょっと右の方まで測る必要があったのだが、PCの出力レベルが足らずここまでになっている。
入力電圧(V) |
0.018 |
0.026 |
0.033 |
0.062 |
0.112 |
0.196 |
0.305 |
0.463 |
0.53 |
0.562 |
0.629 |
0.707 |
0.797 |
0.89 |
1.00 |
出力電圧(V) |
0.118 |
0.169 |
0.213 |
0.387 |
0.688 |
1.194 |
1.855 |
2.805 |
3.165 |
3.28 |
3.55 |
3.82 |
4.07 |
4.24 |
4.40 |
電力(W) |
0.0017 |
0.0036 |
0.0057 |
0.019 |
0.059 |
0.18 |
0.43 |
0.98 |
1.25 |
1.34 |
1.58 |
1.82 |
2.07 |
2.25 |
2.42 |
両対数に入力電圧と出力パワーをプロットすると、歪まずに増幅している領域では、数学的に言って傾き2の直線になる(ちょっと急な直線)。で、歪み出すと直線でなくなり、クリップする様子がそのまま直読できる。図を見ると、1.3Wぐらいまではきれいに直線で、そこらへんから応答がやや下がって来る。ただ、急に下がることは無く、だらだらと2.3Wぐらいまで上がり続ける。ちなみに、下のグラフが急じゃなくて45度の直線になっているのは、縦軸と横軸のスケールがよく見ると1:2になっているからである。
このだらだらとクリップするカーブは、このアンプのような無負帰還(NFB)のアンプに特徴的なものである。NFBを深くかけると、あるところまで直線だが、突然ガタっと落ちるような特性になる。このカーブから最大出力を一律に読むことはできないが、目安的にクリップしたあたりを読めばいい。この図だと2Wていどということになるだろう。そして、このときの入力電圧が「入力感度」である。グラフから読むと0.75Vである。![]() |
| 入出力特性 |
周波数特性
入出力特性のときと同じように測定機器をつなぎ、周波数を1kHzにして発振器の出力を調整し(ボリュームは歪まなければ、適当でいいが、自分はいつも半分ぐらいにしておく)、ダミーロードの両端が、たとえば0.5Vになるようにする。このときのパワーは、0.5×0.5/8 = 0.03125W = 31.25mWである(31.25mWの時の周波数特性ということになる)。この状態で、発振器の周波数を20Hzから20kHzまで変えながら出力の電圧を読み取る。下の表は、前述のアンプで測定した値である。ここでは基準は1kHzのときの0.5Vで、各値のこれに対する比aを求める。
周波数(Hz) |
20 |
31.5 |
50 |
80 |
100 |
250 |
400 |
1k |
4k |
8k |
10k |
12.5k |
16k |
20k |
出力電圧(V) |
0.18 |
0.28 |
0.36 |
0.42 |
0.45 |
0.49 |
0.5 |
0.5 |
0.5 |
0.5 |
0.49 |
0.45 |
0.33 |
0.21 |
比 |
0.37 |
0.55 |
0.71 |
0.84 |
0.89 |
0.97 |
1 |
1 |
1 |
1 |
0.97 |
0.89 |
0.66 |
0.42 |
そして、このaを次の式でデシベルに変換する。
dB = 20 log10 a
こうして得られたdB値を下の図のように片対数用紙にプロットすると、周波数特性グラフができる。3dB落ちた周波数を読み取るとこれがアンプの帯域である。この図で3dB落ちるポイントを読むと50Hz〜12kHzになっている。
![]() |
| 周波数特性 |
それから、この周波数特性は、測定するときの出力パワーにも影響する。特に最大出力に近いと周波数特性は劣化するのである。最大出力付近でもうひとつ周波数特性を取っておくのもよいだろう。ちなみにギターアンプで周波数特性を取る意味はほとんどない。ふつう、トーンコントロール回路のせいで、すでに特性はフラットではないし、土台意味がない。
![]() |
ダンピングファクターの測定 |
VL
DF = ---------
V0 - VL
前述のアンプで測定したら、VL=1.05VでV0=1.52Vだったので、DFは
1.05
DF = ------------- = 2.2
1.52 - 1.05
と、2.2になった。このアンプ、現代型アンプの基準ではDFはぜんぜん足りないが(どんなに小さくても10はある)、NFBなしの真空管アンプとしては2を超えているのは、いい線を行っていると思う。DFを改善するには、NFBをかけてみかけの内部抵抗を減らす。
ところでギターアンプではDFはまったく問題にならない。チューブアンプによくある、5極管でNFBが無い(あるいはNFBがあっても、わずか)と、ふつう、DFは0.1あたりになる。むしろDFが1以下で小さいほどエレキギターでは迫力のある音がしたりするのである。
残留ノイズ
何も鳴らしていないときのアンプがいかに「静か」かというのを測るのが残留ノイズである。オーディオアンプでは残留ノイズは1mVあたりが目安で、これを超えると耳障りなどと言われる。ただし、つなぐスピーカーの能率によってノイズの音量は変わるので、一律にどうと言うことはできないが、目安がそのぐらいである。
![]() |
残留ノイズの測定 |
ダミーロードをつなぎ、ボリュームを絞りきって、そのときの出力電圧を測れば、それが残留ノイズ値である。ただし、1mVぐらいの小さい電圧になると、安物のテスターだとすでにAC電圧レンジの測定限界に達してしまうことがある。1mV以下のノイズ測定を追及したいのであれば、図のように、出力トランスを、スピーカー端子に逆に接続して、トランスの巻き数比による昇圧効果を利用して測定する方法がある。たとえば、図のように5kΩ:8Ωのトランス(巻き線比が25:1)であれば、テスターで測定した値を1/25にすれば求められ、かなりの精度で測定できることになる。前述のオーディオアンプを、このようにして測定したら0.5mVだった。ただし、これぐらいのオーダーになると、環境からの誘導ノイズを簡単に拾ってしまうので、線を極力短くしたり、シールドしたりしないと何を測定しているかわからなくなる恐れもあるので、目安ていどに考えておいた方が無難だろう。
一方、ギターアンプでは、この残留ノイズはほとんど問題にならない。エレキギターをプラグインした途端、エレキのピックアップが拾う外来ノイズがすごく大きいので、アンプ単体の残留ノイズなどあっという間にマスクされて聞こえなくなるからである。とはいえ、静かなアンプというのはそれなりに気持ちのよいもので、静かに越したことはないともいえる。