
オリジナルのフェンダーの回路は、電源トランスと出力トランスについての記述がなく、要は純正品を使ってください、ということなのだが、純正品は日本では入手が難しい。アメリカから個人輸入で取り寄せることはできるが、一つ問題なのが、アメリカの電源電圧は119Vで、日本の100Vより一割ほど高いのである。なので、実は電源トランスにいくらか問題が起こる。それに、まあ、いくら円高?でも輸入は高くつく。
ということで、ここでは日本で入手可能な、フェンダーとほぼ同等な一般のトランスを使って作っているので安心していただきたい。
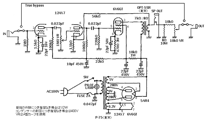
それにしてもこの回路図だが、なんと言うか、カッコいいと思わないだろうか。自分は、Marshall、Voxなどなどずいぶん色んな真空管ギターアンプの回路図を見てきたが、回路図のビジュアルのカッコよさは古いフェンダーの回路図がダントツだった。それでは回路図の見た目がギターの音と関係あるかというと、もちろん、無い。まあ、ミュージシャンは音だけじゃなくてカッコが大事なので、これでいいのだ(意味不明)
しかしそもそも回路図というものを初めて見る人にとってはこれは意味不明な記号のかたまりに見えるだろう。まあ、分からないながらも色々見ているうちにだいたいの見当はつくようになってくるものなのだが、ここで、上記の回路の中で実際に何が行われているかをラフに書き込んだ図を次に用意しておいたので、見て欲しい。
![]() |
| 回路各部の働き |

回路図の記号
さて、これら部品には「指定」というものがある。つまり、真空管には6V6GTとかいう「型名
」というものがあり、抵抗やコンデンサー、コイルなどには何 Ω(オーム)とか何F(ファラッド)とかいう「素子値
」 というものがあり、それを使うことになっている。
これから、この回路図から部品表を作って部品屋へ買いに行くわけだが、ここにひとつ難しさが現れる。というのは、例えば抵抗にも色々な種類があり、往々にして回路図にはそういう細かい指定がされていないことが多いのだ。極端な場合「自分で考えろ」とばかりに素子値が省略されている場合などもある。
インターネットで入手し放題のこれら回路図は、不親切なものばかりである。そりゃあ、回路図を提供する方も、別に作ってもらいたくて回路を出しているわけではないので当たり前だ。はなはだしい場合は、素子値が書かれていないせいで、回路の動作を自力で推定して自分で素子値を決めなくてはならず、時には自分で設計するより難しい、などということも起こる。
まずは、あまりあわてずに、、主要な部品についてごく基礎的なことをお話することから入ってゆこう。これらの詳細についてはずっと後に網羅することとして、ここでは課題のギターアンプヘッドを作るためだけに必要な基礎知識ていどにとどめておく。
真空管は、ここでは3本使っていて、それぞれ、6V6GT、12AX7、5AR4という「型名」がついたものだ。ギターアンプを少し知っている人なら、これらの球(真空管をよくタマと言う)の名前は聞き覚えがあるかもしれない。6V6GTはパワー管、12AX7はプリ管、5AR4は整流管であり、それぞれ役目は違うが、原理的には要はすべて真空管である。
実際、真空管というのはきわめて古い技術で、今では電気製品にはほとんど使われていない。1970年ぐらいまでに、小型で消費電力が少なく、使いやすいトランジスタにすべて置き換えられたのである。その後、このトランジスタ(半導体素子)は、集積回路(IC)になり、そのまま超高速で発展し、現代のコンピュータ社会を形成した、という次第である。
そのため真空管は、今ではほとんど生産されていない。とはいえ、ギターアンプの世界では、これは事情が異なっているのは知っての通りである。ギターアンプでは今でも真空管が主流であり、なみいる有名ギタリストはほとんど真空管アンプを使っているのはご存知の通りである。
おそらく、このギターアンプ界で真空管が廃れていないがゆえに、真空管は今でも製造されていると思われる。そういうわけで、ここで使っている球は、すべてロシア(たとえば、Sovtek:ソブテックというメーカー)などで現在でも製造しているので,一本1000円から3000円ていどの比較的安値で手に入るのでありがたい。
抵抗で重要な素子値は、「抵抗値」と「ワット数」である。
抵抗値の単位はΩ
(オームと読みます)と表記し、kΩ(キロオーム)は1000倍、MΩ(メガオーム)は1000000倍である。なので
1kΩ = 1000Ω
1MΩ = 1000kΩ = 1000000Ω
になる。回路図によっては例えば150とだけ表記して単位を省略しているのをよく見かけるが、これは150Ωのことである。
ワット数は、その抵抗で消費できる電力の値で単位はW
(ワット)だ。たとえば2Wと書かれていたら、その抵抗で最大2Wの電力に持ちこたえる、という意味である。2Wの抵抗は、2Wの電球と同じ(ただし光らない)なので、図体が小さかったりするとかなり熱くなる。定格の2W以上の電気を流すと加熱し過ぎ、燃えたり断線したりするので、必ず指定以上のものを使う。大きい分には別に支障はない。回路図によっては、このワット数指定が一部されていなかったりして戸惑うかもいれないが、普通は大きいワット数についてだけ指定がされ、そのほかは小さくていいですよ、という意味で省略されることが多いのである。この場合、真空管アンプでは1/2Wを使えばまず問題ないので指定が無い場合は1/2Wを使うようにしよう。このプロジェクトの回路図のように「抵抗のW数につき指定なき場合は1/2W」と親切に書いてある場合もある。
回路図上では、最初の真空管と次の真空管の間に入っている、音量を調節するための部品がボリュームである。つまみの位置によって抵抗値の変わる素子ということで正式な日本名は「可変抵抗器
」である。VR
(VariableRegisterの略)と言うことも多い。
ボリュームには、回転角と抵抗値の変化のカーブの種類によってA型
、B型
、C型
などの種類があって、音量調整に使うのはA型である。もちろんBやCでも音量は変えられるが、A型を使うと、回転角と音量がほぼ比例するような感じにできているせいで、感覚的に使いやすいのだ。すなわち、回す角度を倍にすると、倍の音量になる、といった感じで快適だ。
さて、ボリュームもしょせんは抵抗なので、抵抗値
とワット数
がある。抵抗値については抵抗のときと同じで、ここでは100kΩのものを使ってる。ワット数であるが、この回路では抵抗には音声信号が通るだけで電力はほとんど消費しないので特に気にする必要はない。
それから、補足だけれど、ここではギターアンプなので問題ないが、オーディオアンプを作る時は、ふつうLとRのステレオアンプにする。そのときは、左チャンネルの音量と右チャンネルの音量を調整する2つのボリュームが必要になる。この場合、ボリュームを2個並べてもいが、一つのツマミでいっぺんに左右同時に変えられたほうが便利だ。そうした用途のために、2個のボリュームが一体になっていて、一つの軸で2個を同時回転できる2連ボリュームというのがあり、ステレオアンプでは普通はこれを使うのである。
コンデンサは、おおまかに言って2種類ある。回路記号では電極の間に斜め線が入っているのものが電解コンデンサで、入っていないのが普通のコンデンサである。それではまず、普通のコンデンサーについて説明しよう。
コンデンサで重要な数値は、容量
と耐圧
である。容量の単位はF
(ファラッドと読む)。μF(マイクロファラッド)は10-6F、pF(ピコファラッド)は10-12Fだ。なので
1μF = 10-6F
1pF = 10-6μF = 10-12F
である。コンデンサではふつう1F以上のものはほとんどなく、大きくても数千μFていどである。回路図によっては例えば0.015と単位が書かれていない場合があるが、この場合はふつう0.015μFを意味する。また、例えば300などと書かれて電解コンデンサーでない場合は300pFを意味する。耐圧は、コンデンサの両端にかけられる電圧の最大値である。耐圧以上の電圧をかけると、それが原因で回りの部品を巻き込んで破壊したりするので、必ず指定以上のものを使わなくてはいけない。
電解コンデンサはふつう1μF以上の大きな容量が必要なところに使われる。電解コンデンサもしょせんはコンデンサなので、通常のコンデンサと同じで容量と耐圧がある。あと、回路図上でも分かるが、プラスとマイナスの極性
がある。電解コンデンサは、この極性にくれぐれも注意していただきたい。極性を誤って逆につないでしまうと、最悪、使用中に物凄い音をたてて爆発し、場合によってはえらく危険なのだ。電解コンデンサーは容量がでかく、したがって図体もでかいので爆発したときのダメージが大きく、飛び散った内容物やケースの破片などが目にでも入ったら確実に病院行きである。それから、耐圧にも十分気をつけなければいけない。耐圧越えで使っていると、急速に特性が劣化して行き、ある時破壊する。極性誤りのときと同様に、最悪の場合破裂して、危険だ。
真空管アンプでは、真空管に次いで大物なのがこのトランスである。課題の回路では、トランスは、電源トランスと出力トランスの2種類が使われている。この2つはしょせん同じトランスなのだが働きは異なっている。
まず電源トランスだが、これは家庭のコンセントに来ている100Vの交流(AC100Vと言う)を入力に入れて、アンプに必要な電圧の交流に変換するために使う。左側を1次巻き線、右側を2次巻き線と言って、1次巻き線に100Vをかけ、2次巻き線から必要電圧を取り出すのである。電圧を変える役割ということで、変圧器と呼んだりもする。ここで使っているの電源トランスは、アンプ本体の電源用の280Vと、真空管のヒーターを点灯するための6.3Vと5Vの電圧を取り出せる複合タイプである。
電源トランスで重要なのは、電圧値
と電流容量
である。ここで、電流容量であるが、ここで使っているトランスでは、280VがDc70mA、6.3Vが3A、5Vが2Aとなっている。これらの必要電流は設計段階で決まるものである。ネットに転がっている回路図では、この電流容量が書かれていないものが多く、その場合、アンプ動作のだいたいの推定が必要で、ちょっと厄介である。それができるようになるには、真空管回路の設計ができるぐらいの知識が必要である。このサイトでも近々設計法は載せるつもりだが、そこそこに難しい。なので、その場合、手っ取り早いのは、いろんな真空管アンプ製作サイトの掲示板などで回路図を提出して人に聞くことであろう。ていねいに聞けば玄人たちがけっこう親切に教えてくれたりする。
さて、しかし、もっとも、この電流容量もヒーター用電圧の方の計算は簡単である。真空管のヒーターに流れる電流は真空管の型名によって決まっているので、その値を合計するだけだ。この回路の場合、6V6GTと12AX7の規格表でヒーター電流のところを見るとそれぞれ6.3V、0.45Aと6.3V、0.3なのでら2本で0.75A流れ、トランス側は6.3A、3Aなので十分過ぎる値である。また、5AR4は5V、1.9Aで、トランス側は2Aなので、ほぼちょうどだ。このように規格品のトランスから選ぶと完全にちょうどいいものになるのは難しい。とにかく、この電流容量を越えて使ってはいけない。トランスが加熱し、最悪の場合内部で溶けて煙が出て断線したりするので要注意である。割りと高価なのでそうなったときのダメージは大きい。
出力トランスはアンプの一番最後のところにある部品である。簡単に言うと、 真空管で作った信号パワーを無駄にすることなくスピーカーに伝えるための素子である。しょせんは電源トランスと同じ働きをしているのだが、使い所が異なっているわけだ。その理由は、電気的に少し難しい話になってしまうので、別のアンプ設計編あたりで解説することにする。
さて、出力トランスで重要なのは、インピーダンス値
とワット数
である。インピーダンスの単位は抵抗と同じくΩ(オーム)だ。なぜ「抵抗」ではなく「インピーダンス」などと称するかと言えば、これは交流における抵抗値のことなのである。回路図を見ると一次側が7kΩ、二次側が8Ωとなっている。
ワット数はこのアンプで出力できるワット数を目安とする。このチャンプアンプの出力は約5Wなので、最大出力5W以上のトランスを選ぶことになる。だが、実は、普通、出力トランスの規格表に書かれている最大出力ワット数は、オーディオ的に満足の行く特性が保証されるワット数、という意味であって、ギターアンプの時といろんな意味で事情が異なる。
オーディオアンプを組むときは、歪みや周波数特性の劣化の無いきれいな音を出さないといけないので、この出力トランスのワット数は守らなくてはまずい。しかし、ギターアンプは、かなりしばしば「歪んでなんぼ」の世界なので、なんとも言えないところがある。しかし、ギターアンプはオーディオアンプと違ってしばしばフルボリュームで使ったりするので、そんな時、トランスのワット数が足りないとトランスで音が歪んだりする。こんな時、物好きな人は「このトランスの歪みがたまらんのだ〜」という人もいるかもしれない。ただ、自分も実験してみたことがあるが、出力トランスの歪みはかなりエグく、きちゃない感じなのであまりお勧めしない。
もちろん、いくらえぐいトランス歪みが好きだとは言え、あまり小さいトランスに無理をさせてハイパワーを加えると、今度は断線や内部ショートなどを起こすのは電源トランスのときと同じだ。
それから、これは後で紹介するが、このアンプの回路はシングルと呼ばれる回路方式を使っているので(シングルに対する言葉はプッシュプルである)、使用するトランスも、シングルアンプ用に設計されたトランスを使うのが普通だ。というわけで、今回使っているトランスもシングル用出力トランスである。これについても、主にオーディオ用としての場合に効いてくる話で、このあたりの事情はギターアンプでは少し変わってくる。オーディオアンプとギターアンプの違いについては、また別途解説することにする。
ヒューズは大物の電化製品にはけっこう入っているので知っている人は知っているだろう。回路がショートしたり、あるいは異常動作して電流が流れすぎたときにブチッと切れて回路を守る役目をする。ヒューズには電流値
があって、これは何アンペア以上流れると切れるか、という許容値である。この回路では2A(アンペア)のヒューズを使っている。
スイッチは説明の必要もないかもしれない。ここで使うのは電源を入り切りするスイッチで、それなりの大きさの電圧がかかり、電流が流れるので、小さなものは使えない。スイッチにも定格電圧
と定格電流
というものがあり、これ以上かけてはいけない電圧値と、これ以上流してはいけない電流値というものが決まっている。電源スイッチを入れたときにトランスの一次側に一時的に大きな電流が流れるが、それを完全にどれぐらいと見積もるのは簡単ではないが、真空管アンプの電源スイッチとして常識的に安全を見て、十分大きな125V、10A以上のスイッチを使う。