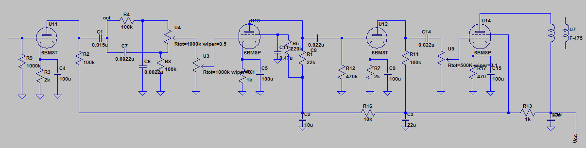
I
forgot to bring my notebook where i drew the whole schematic. This is
from circuit simulation software "SPICE". This time i designd the amp
with this circuit simulator, it's quite easy way, actually. The power
section missing on this figure is power transformer-less circuit with
voltage doubler rectifier.
